Tópicos em alta
#
Bonk Eco continues to show strength amid $USELESS rally
#
Pump.fun to raise $1B token sale, traders speculating on airdrop
#
Boop.Fun leading the way with a new launchpad on Solana.

awa
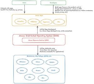
Cofundador @anoma – Infraestrutura de Coordenação de Navegação que Escala
Melhores
Classificação
Favoritos




